
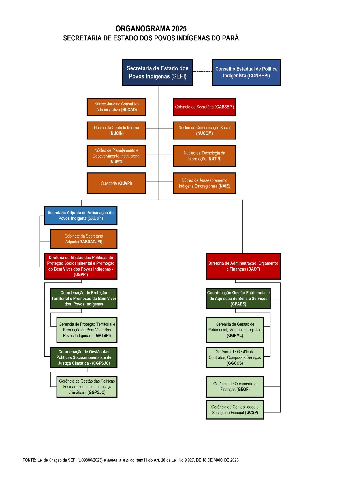
Secretária de Estado dos Povos Indígenas
Puyr Tembé
E-mail: puyr.tembe@sepi.pa.gov.br
Chefe de Gabinete da Secretária
E-mail:
Secretária de Gabinete
Déborah Melo
Email: deborah.melo@sepi.pa.gov.br
Secretário-Adjunto de Estado dos Povos Indígenas
Domisley Sompré
E-mail: domisley@hotmail.com
Chefe de Gabinete do Secretário-Adjunto
Rebecca Bastos
E-mail: rebeca.bastos@sepi.pa.gov.br
Secretário de Gabinete do Secretário-Adjunto
Lázaro Silva
E-mail: lazaro.silva@sepi.pa.gov.br
Coordenadora do Controle Interno
Roseli Cavalcante
E-mail: roseli.cavalcante@sepi.pa.gov.br
Coordenadora de Planejamento e Desenvolvimento Institucional
Laysa Mathias
nuplansepi4@gmail.com
Coordenadora Jurídica Socioambiental
Jamilye Braga
E-mail: jamilye.salles@sepi.pa.gov.br
Coordenador de Comunicação
Fabricio Nunes
E-mail: fabricio.nunes@sepi.pa.gov.br
Coordenador de Tecnologia de Informação
Igor Motta
E-mail: igor.motta@sepi.pa.gov.br
Ouvidor
Fábio Oliveira
E-mail: ouvidoria@sepi.pa.gov.br
SIGO - Sistema Integrado de Ouvidoria
Diretoria Administrativa e Financeira
E-mail:
Secretária Administrativa e Financeira
E-mail:
Coordenadora de Orçamento e Finanças
E-mail:
Gerente de patrimônio, materiais e logística
Juliana Machado
E-mail: juliana.machado@sepi.pa.gov.br
Gerente de Recursos Humanos
Emily Barata
E-mail: emily.barata@sepi.pa.gov.br
Gerente de Contabilidade, Orçamento e Finanças
Renata Conceição
E-mail:ranattafernandes012@gmail.com
Gerente de Gestão de Compras Contratos
Bianca Guimarães
E-mail: bianca.guimaraes@sepi.pa.gov.br
Agente de contratação
Elaine Salomão
E-mail: elaine.silva@sepi.pa.gov.br
Diretora de Gestão de Política aos Povos Indígenas
E-mail:
Coordenadora de Gestão Ambiental, Territorial e Justiça Climática
E-mail:
Gerente de Articulação e Promoção dos Direitos dos Povos Indígenas
Letícia Lima
E-mail: leticia.lima@sepí.pa.gov.br
Assistente Social
E-mail:
Secretária de Gestão de Política aos Povos Indígenas
Ana Lídia Teixeira
E-mail: ana.teixeira@sepi.pa.gov.br
Assessores Etnoregionais
Tainara Kirixi Munduruku
E-mail: tainara.munduruku@sepi.pa.gov.br
Leidiane Góes
E-mail: leidianegooes@gmail.com
Bepkyi Mekragnotire
E-mail: mbekyi@gmail.com
Léo Kaxuyana
E-mail:
Regilanne Guajajara
E-mail: regilanneairompokre@gmail.com
Bepkudjy Kayapó
E-mail: tutuuuaskp@gmail.com
Maura Arapiun
E-mail:
Conselho Estadual de Política Indigenista do Estado do Pará
Presidente
Puyr Tembé
E-mail: consepi.pa18@gmail.com